Lernziel
- Synchronisation mit Hilfe von Semaphoren und anderen Kernobjekten
Aufgabenbeschreibung
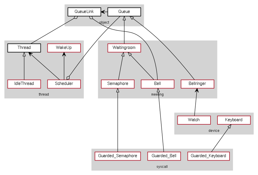
OOStuBS/MPStuBS soll nun um Synchronisationsobjekte erweitert werden, mit denen Threads sich gegenseitig über verschiedene Ereignisse informieren bzw. auf Ereignisse warten können. Folgende Synchronisationsobjekte sollen in dieser Aufgabe erstellt werden:
- Mit Hilfe von Semaphoren besteht die Möglichkeit, Anwendungsthreads miteinander zu synchronisieren. Darüberhinaus sollen sie dazu verwendet werden, Anwendungsthreads bei der Tastaturabfrage zu blockieren, bis eine Taste gedrückt wurde.
- Durch Bell (Glocke) können Threads sich für eine bestimmte Zeit schlafen legen.
Hierzu müssen die Klassen Waitingroom, Semaphore, Scheduler, Bell, Bellringer, Guarded_Bell, Guarded_Semaphore, Guarded_Keyboard, Keyboard, Thread, Watch, sowie WakeUp implementiert bzw. angepasst werden.
Abschliessend soll dann noch eine Möglichkeit geschaffen werden, den Prozessor schlafen zu lassen, wenn keine Benutzerthreads vorhanden sind.
Neue Threads können lediglich durch Interruptbehandlungsroutinen aktiviert werden. Wenn nach einem Interrupt wieder neue Threads in der Bereitliste vorhanden sind, soll die Ausführung fortgeführt werden.
Sowohl in OOStuBS als auch in MPStuBS ist es sinnvoll die Idle-Problematik mit pro Prozessor allokierten Idle-Threads (Instanzen der Klasse IdleThread) zu lösen, die eingeplant werden, sobald keine anderen Threads vorhanden sind. Die Idle-Threads führen dann ein Idle-Loop aus. Darüberhinaus ist es notwendig schlafende Prozessoren immer dann zu wecken, wenn ein Thread durch Aufruf von Scheduler::ready() auf die Bereitliste gesetzt wird. Dazu soll ein eigener Interprozessorinterrupt (IPI) analog zur Implementierung von Scheduler::kill(Thread *that) in Aufgabe 5 verwendet werden.
 
Bearbeitung
Teil A
Beginnt am besten mit der Implementierung der Semaphoren. Dazu müssen zunächst die Klassen Waitingroom, Semaphore, Thread, Scheduler und Guarded_Semaphore implementiert werden. Mit Hilfe von Semaphorvariablen solltet ihr nun verhindern können, dass sich eure Anwendungsthreads bei der Bildschirmausgabe gegenseitig behindern.
Teil B
Im nächsten Schritt könnt ihr dann die Klasse Keyboard um die getkey()-Methode erweitern, durch die Threads nun mit Hilfe einer Semaphore beim Lesen von der Tastatur blockieren, falls keine Taste gedrückt wurde. Erweitert euer Programm dahingehend, dass einer der Threads Tastaturabfragen vornimmt (und in irgendeiner sichtbaren Weise darauf reagiert).
Teil C
Anschließend können die Klassen Bell und Bellringer implementiert und getestet werden. Von Bellringer sollte eine globale Instanz bellringer angelegt werden. Wenn klar ist, dass insbesondere der Bellringer funktioniert, wie er sollte, könnt ihr die Klassen Bell und Guarded_Bell erstellen. Damit lassen sich nun sehr einfach periodische Threads erstellen, indem ein Thread sich immer wieder für ein paar Millisekunden schlafen legt und dann z. B. eine Ausgabe macht. Auch dafür sollt ihr ein geeignetes Beispiel vorbereiten.
Teil D
Wenn alle vorhergenden Klassen implementiert und getestet wurden, kann man nun die Idle-Problematik angehen. Dies sollte auch getestet werden, indem man in der Testapplikation regelmäßig dafür sorgt, dass zuwenig (in MPStuBS) oder gar keine Threads zum Ausführen vorhanden sind.
Teil E (optional)
Hat man die Idle Problematik gelöst, ist es relativ einfach eine Implementierung zu bauen, bei der der Timer die CPUs nicht beständig wieder aus dem Idle holt. Dies ist unter Energieaspekten wünschenswert. Um dies zu erreichen implementiert man noch die Watch::block() und Watch::unblock() Funktionen und reichert die Idleloop um diese an. Es ist wichtig zu beachten, dass man den Timer auf CPU0 nur dann ausschaltet, wenn keine Bell mehr auf Abarbeitung wartet.




